★중심극한정리★기초통계학-[모집단 분포와 표본분포 -05]
EX-01) 남성의 평균 결혼연령 32세 , 분산 8.41세 , 36명 임의로 선정하여 표본조사
1> 평균 결혼 연령의 근사 표본분포
n = 36 >= 30 이므로 중심극한 정리에 의하여 평균결혼 연령은 |X ~ N(32 , 8.41/ 36)
2> 평균 결혼 연령이 31세 이상 33세 이하일 근사 확률
P(31<=|X<=33) = P( (31-32)/루트(8.41/36) <= Z <= 33-32 / 루트(8.41/36) ) = (P(Z<= 1/루트(8.41/36)) - P(Z<=0) ) * 2
x = np.arange(-5,5 , .001)
fig = plt.figure(figsize=(15,8))
ax = sns.lineplot(x , stats.norm.pdf(x, loc=0 , scale =1)) #정의역 범위 , 평균 = 0 , 표준편차 =1 인 정규분포 플롯
z_1 = round((33-32) / math.sqrt(8.41/36) ,2)
# z_2 = round((21.5-20) / 0.833 , 2)
ax.fill_between(x, stats.norm.pdf(x, loc=0 , scale =1) , 0 , where = (x<=z_1) & (x>= -z_1) , facecolor = 'skyblue') # x값 , y값 , 0 , x<=0 인곳 , 색깔
area = (stats.norm.cdf((z_1)) - stats.norm.cdf(0)) * 2
ax.text(1.71 , .17, f'P({-z_1}<=Z<={z_1}) : {round(area,4)}',fontsize=15)
plt.annotate('' , xy=(0, .17), xytext=(1.7 , .17) , arrowprops = dict(facecolor = 'black'))
ax.vlines(x= -z_1, ymin= 0 , ymax= stats.norm.pdf(-z_1, loc=0 , scale =1) , color = 'black' , linestyle ='solid' , label ='{}'.format(2))
ax.vlines(x= z_1, ymin= 0 , ymax= stats.norm.pdf(z_1, loc=0 , scale =1) , color = 'black' , linestyle ='solid' , label ='{}'.format(2))

P(31<=|X<=33) = 0.9615
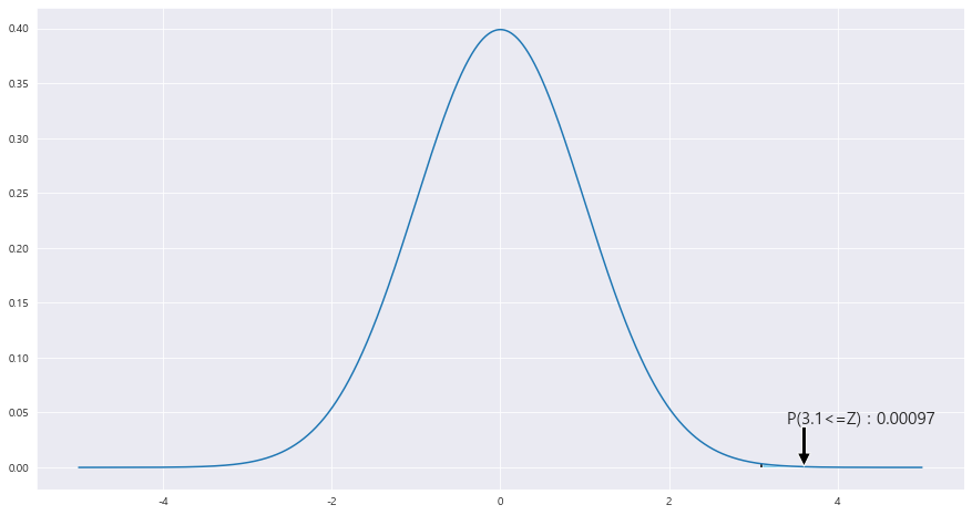
3>평균결혼 연령이 33.5세 이상일 근사 확률
P(|X>=33.5) = 1 - P(Z<= (33.5 - 32) / 루트(8.41/36) ) = P(3.1<=Z)
x = np.arange(-5,5 , .001)
fig = plt.figure(figsize=(15,8))
ax = sns.lineplot(x , stats.norm.pdf(x, loc=0 , scale =1)) #정의역 범위 , 평균 = 0 , 표준편차 =1 인 정규분포 플롯
z_1 = round((33.5-32) / math.sqrt(8.41/36) ,2)
# z_2 = round((21.5-20) / 0.833 , 2)
ax.fill_between(x, stats.norm.pdf(x, loc=0 , scale =1) , 0 , where = (x>= z_1) , facecolor = 'skyblue') # x값 , y값 , 0 , x<=0 인곳 , 색깔
area = 1- (stats.norm.cdf((z_1)))
ax.text(3.4, .04, f'P({z_1}<=Z) : {round(area,5)}',fontsize=15)
plt.annotate('' , xy=(3.6, .001), xytext=(3.6 , .037) , arrowprops = dict(facecolor = 'black'))
ax.vlines(x= z_1, ymin= 0 , ymax= stats.norm.pdf(z_1, loc=0 , scale =1) , color = 'black' , linestyle ='solid' , label ='{}'.format(2))

EX-02) 한달동안 사용한 금액은 평균 185만원 , 모분산 900만원 , 카드 소지자 중에서 36명 선정
1> 평균 사용 금액의 근사 표본분포
|X ~ N(185 , 900/36)
2> 평균 사용 금액이 175만원 이상, 200만원 이하일 근사 확률
P(176<=|X<=200) = P( (176-185) / 루트(900/36) <= Z <= (200-185)/루트(900/36) ) = P(Z <= (200-185)/루트(900/36) ) - P( (176-185) / 루트(900/36) ) = P(-1.8<= Z<= 3.0)
x = np.arange(-5,5 , .001)
fig = plt.figure(figsize=(15,8))
ax = sns.lineplot(x , stats.norm.pdf(x, loc=0 , scale =1)) #정의역 범위 , 평균 = 0 , 표준편차 =1 인 정규분포 플롯
z_1 = round((176-185) / math.sqrt(900/36) ,2)
z_2 = round((200-185) / math.sqrt(900/36) , 2)
ax.fill_between(x, stats.norm.pdf(x, loc=0 , scale =1) , 0 , where = (x<=z_2) & (x>= z_1) , facecolor = 'skyblue') # x값 , y값 , 0 , x<=0 인곳 , 색깔
area = (stats.norm.cdf((z_2)) - stats.norm.cdf(z_1))
ax.text(1.71 , .17, f'P({z_1}<=Z<={z_2}) : {round(area,4)}',fontsize=15)
plt.annotate('' , xy=(0, .17), xytext=(1.7 , .17) , arrowprops = dict(facecolor = 'black'))
ax.vlines(x= z_1, ymin= 0 , ymax= stats.norm.pdf(z_1, loc=0 , scale =1) , color = 'black' , linestyle ='solid' , label ='{}'.format(2))
ax.vlines(x= z_2, ymin= 0 , ymax= stats.norm.pdf(z_2, loc=0 , scale =1) , color = 'black' , linestyle ='solid' , label ='{}'.format(2))

P(-1.8<= Z<= 3.0) = 0.9627
3> 평균 사용 금액이 173만 원 이하일 근사확률
P(|X<=173) = P(Z<= (173-185) / 루트(900/36) ) = P(-2.4 <=Z ) = 0.0082
x = np.arange(-5,5 , .001)
fig = plt.figure(figsize=(15,8))
ax = sns.lineplot(x , stats.norm.pdf(x, loc=0 , scale =1)) #정의역 범위 , 평균 = 0 , 표준편차 =1 인 정규분포 플롯
z_1 = round((173-185) / math.sqrt(900/36) ,2)
# z_2 = round((21.5-20) / 0.833 , 2)
ax.fill_between(x, stats.norm.pdf(x, loc=0 , scale =1) , 0 , where = (x<= z_1) , facecolor = 'skyblue') # x값 , y값 , 0 , x<=0 인곳 , 색깔
area = (stats.norm.cdf((z_1)))
ax.text(-2.4, .04, f'P({z_1}<=Z) : {round(area,5)}',fontsize=15)
plt.annotate('' , xy=(-2.6, .001), xytext=(-2.6 , .037) , arrowprops = dict(facecolor = 'black'))
ax.vlines(x= z_1, ymin= 0 , ymax= stats.norm.pdf(z_1, loc=0 , scale =1) , color = 'black' , linestyle ='solid' , label ='{}'.format(2))

출처 : [쉽게 배우는 생활속의 통계학] [북스힐 , 이재원]
※혼자 공부 정리용
'기초통계 > 표본분포' 카테고리의 다른 글
| 이항분포에 따른 정규분포의 표준정규분포화★표본비율의 표본분포★기초통계학-[모집단 분포와 표본분포 -07] (0) | 2023.01.06 |
|---|---|
| ★표본분산 S**2 , 관찰 표본분산 s_0**2★카이제곱분포표★모분산의 표본분포★기초통계학-[모집단 분포와 표본분포 -06] (0) | 2023.01.06 |
| ★lineplot★중심극한정리★기초통계학-[모집단 분포와 표본분포 -04] (0) | 2023.01.05 |
| ★모분산을 모를땐 t-분포!★stats.norm.cdf()★모분산을 알때/모를때 표본평균의 표본분포★일표본★표본비율★기초통계학-[모집단 분포와 표본분포 -03] (0) | 2023.01.05 |
| ★모비율★표본비율★기초통계학-[모집단 분포와 표본분포 -02] (0) | 2023.01.05 |