[외교부 인턴 일지- d+128 2022.01.08]데이터 분석 청년인재 양성 사업
2023. 1. 8. 02:43
728x90
반응형
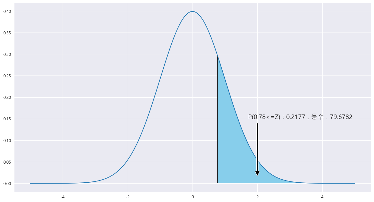
#N= 366 , 평균 = 899.39 , 표준편차 = 34.72 , 내점수 = 926.42
#내점수의 퍼센테이지
x = np.arange(-5,5 , .001)
fig = plt.figure(figsize=(15,8))
ax = sns.lineplot(x , stats.norm.pdf(x, loc=0 , scale =1)) #정의역 범위 , 평균 = 0 , 표준편차 =1 인 정규분포 플롯
z_1 = round((926.42 - 899.39) / 34.72, 2)
area = 1- scipy.stats.norm.cdf(z_1)
ax.fill_between(x, stats.norm.pdf(x, loc=0 , scale =1) , 0 , where = (x>=z_1) , facecolor = 'skyblue') # x값 , y값 , 0 , x<=0 인곳 , 색깔
ax.text(1.71 , .15, f'P({z_1}<=Z) : {round(area,4)} , 등수 : {366* round(area,4)} ',fontsize=15)
plt.annotate('' , xy=(2, .017), xytext=(2 , .14) , arrowprops = dict(facecolor = 'black'))
ax.vlines(x= z_1, ymin= 0 , ymax= stats.norm.pdf(z_1, loc=0 , scale =1) , color = 'black' , linestyle ='solid' , label ='{}'.format(2))

https://knowallworld.tistory.com/253
stats.norm.cdf()★표준정규분포 넓이 구하기!!★ax.lineplot★정규분포(Normal Distribution)★기초통계학-[Ch
1. 정규분포(Normal Distribution) ==> 자료 집단에 대한 도수히스토그램은 자료의 수가 많을 수록 종 모양에 가까운 형태로 나타난다. ==> 종 모양의 확률분포를 정규분포라고 한다. 1>정규분포의 성질
knowallworld.tistory.com
728x90
반응형
'인턴일지 > 외교부_일지' 카테고리의 다른 글
| [외교부 인턴 일지- d+140 2022.01.20]데이터 분석 청년인재 양성 사업 (1) | 2023.01.20 |
|---|---|
| [외교부 인턴 일지- d+139 2022.01.19]데이터 분석 청년인재 양성 사업 (0) | 2023.01.19 |
| [외교부 인턴 일지- d+115 2022.12.26]데이터 분석 청년인재 양성 사업 (0) | 2022.12.29 |
| [외교부 인턴 일지- d+109 2022.12.23]데이터 분석 청년인재 양성 사업 (1) | 2022.12.23 |
| [외교부 인턴 일지- d+100 2022.12.14]데이터 분석 청년인재 양성 사업 (0) | 2022.12.14 |